从城市更新到全球联动,2026成都建博会释放哪些关键信号?
2026-04-16 ~ 2026-04-18 距离开展42天 查看详情
作为西部家居建装行业的旗舰平台,2026成都建博会CCBD立足产业变革关键期,以更具前瞻性的视野洞察趋势、以系统化创新赋能升级,围绕城市更新、设计赋能、高效交易、数智融合、出海贸易五大核心方向,全面构建中西部建装产业的创新策源地与价值增长极。
锚定城市更新,把握存量市场新红利
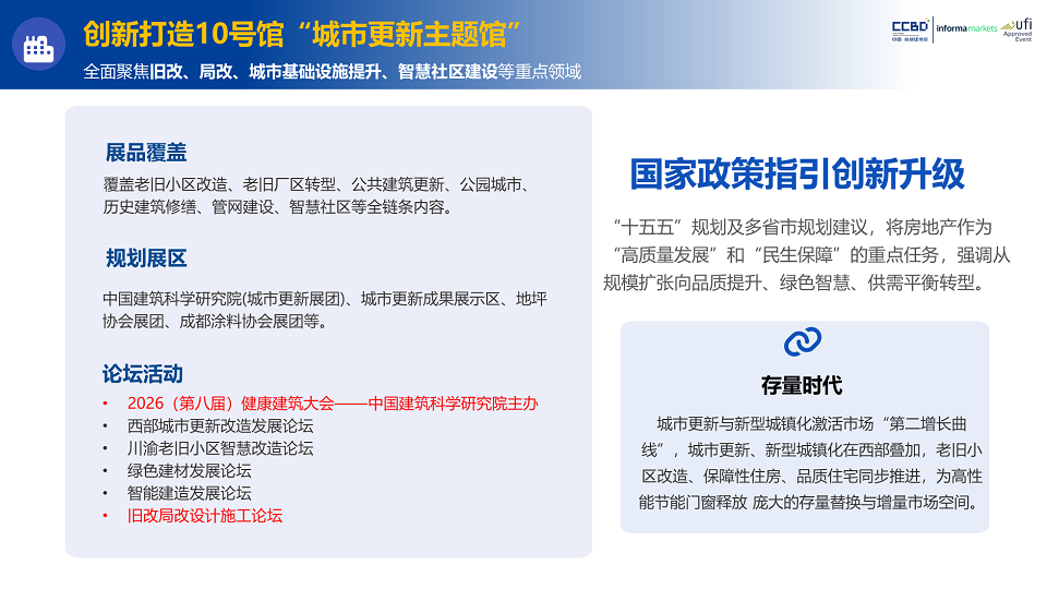
在存量时代背景下,城市更新成为推动建装行业持续增长的重要引擎。川渝地区存量房规模已突破10亿平米,旧改、局改与社区更新需求持续释放。2026成都建博会重磅打造10号馆城市更新主题馆,聚焦旧城改造、局部焕新、城市基础设施升级与智慧社区建设,系统呈现中西部城市更新的解决方案。中国建筑科学研究院、行业协会及专业展团将集中亮相,同期举办健康建筑大会、西部城市更新论坛等高端活动,助力企业精准对接政策风向与市场机会。
设计引领产业,激活价值转化新动能
成都作为“设计之都”,汇聚西南地区近七成知名设计机构。展会创新推出川渝家居设计周,联合多家设计与装饰行业权威机构,打造集设计展示、思想交流与产业转化于一体的专业平台。通过设计主题展、先锋论坛、设计师沙龙及作品展示区,推动设计从美学表达走向商业落地,并以多项行业奖项激励创新,释放设计驱动产业升级的核心价值。
工厂直采升级,重构高效交易模式
面对市场竞争加剧,供需对接效率成为行业破局关键。2026成都建博会围绕门窗、卫浴、定制家居、艺术涂料等核心品类,重磅推出工厂直采节,以“展+会+节”联动模式,打通制造端与需求端。论坛、新品发布、供需配对及项目清单集中呈现,为装饰公司、设计师、工程方与开发商提供更高效、更透明的一站式采购与合作通道。
链接全球市场,助力企业扬帆出海
顺应“一带一路”发展机遇,展会同步设立出海贸易专区,邀请中东等重点区域采购商到场对接,并通过出海论坛分享实战经验与合规策略,帮助企业稳步拓展国际市场。
2026年4月16-18日中国西部国际博览城,成都建博会CCBD将以更高站位、更强链接力,与行业共启高质量发展新篇章。
凡本网注明“来源:去展网”的所有作品,版权均属于去展网,转载请注明。
凡注明为其它来源的信息,均转载自其它媒体,转载目的在于传递更多信息,并不代表本网赞同其观点及对其真实性负责。
如有新闻稿件和图片作品的内容、版权以及其它问题的,请联系我们。
-
11万+专业观众汇聚,CPHI & PMEC中国展6月重返上海
2026年6月16-18日,世界制药原料中国展暨世界制药机械包装设备与材料中国展(CPHI & PMEC China 2026)将于上海新国际博览中心举行。作为全球制药
2026-03-04 11:51
-
80000㎡产业版图,IWF2026重构亚太健身贸易新格局
3月13日-15日上海世博展览馆,IWF组委会诚邀全球运动健身产业同仁,共赴亚太地区极具影响力的专业贸易平台——IWF2026上海国际健身展。深耕行业13载,IWF持续以“贸易
2026-03-04 10:21
-
2026Medtec中国展:四馆联动升级,抢位“十五五”医疗器械新赛道
2026年,站在“十五五”规划的起点,中国医疗器械产业进入新一轮高质量发展周期。在这一关键节点,2026上海医疗器械设计与制造展(Medtec中国展)将于9月1-3日落地上海新
2026-03-03 16:47
-
2026越南水处理展VIETWATER的行业技术交流氛围怎么样?
💧 2026年11月4日-6日,越南胡志明水处理展览会(VIETWATER)将在西贡会展中心举办,由英富曼展览集团主办,每日开馆09:00-18:00,为一年一届的行业专业展。
2026-03-03 16:17
-
为何全球水电气巨头都参与迪拜水处理展Wetex?
💧 2026年10月20日-22日,阿联酋迪拜水处理展览会(Wetex)将在迪拜世界贸易中心举办,由迪拜电力和水务局(Dubai Electricity & Water Aut
2026-03-03 16:14
-
2026美国水处理展的工业废水处理设备对接效果怎么样?
💧 2026年9月28日-30日,美国水处理展览会(WEFTEC)将在路易斯安那州新奥尔良莫里尔会展中心举办,由国际水环境联合会主办,每日开馆09:00-18:00,为一年一届
2026-03-03 16:10
-
2026俄罗斯莫斯科水处理展的展商服务好不好?
💧 2026年9月8日-10日,俄罗斯莫斯科水处理展览会(ECWATECH)将在莫斯科克洛库斯国际会展中心举办,由EVR, LLC主办,每日开馆09:00-18:00,为一年一
2026-03-03 16:07
-
为何拉美水处理巨头都参与墨西哥水处理展?
💧 2026年9月1日-3日,墨西哥水处理展览会(Aquatech Mexico)将在墨西哥城国际会展中心举办,由Informa Markets与RAI AMSTERDAM联合
2026-03-03 16:04
相关展会
-
推荐亚洲(上海)国际物流技术及运输系统展览会 CeMAT ASIA
-
上海国际数据中心及云计算产业展览会 CDCE
-
推荐热门中国国际汽车零配件维修检测诊断设备及服务用品展览会 Automechanika Shanghai
-
推荐中国国际电力元件、可再生能源管理展览会 PCIM Asia
-
推荐深圳国际全触与显示展览会 C-TOUCH & DISPLAY
-
上海国际汽车制造技术与装备及材料展览会 AMTS
-
精选亚洲电子生产设备暨微电子工业展览会 NEPCON ASIA
-
推荐上海国际工业装配及传输技术展览会 AHTE
-
推荐马来西亚印刷及包装展览会 IPMEX Malaysia
-
俄罗斯莫斯科乐器展览会 Light+Audio Tec Russia
